展会预告 | 深视智能诚邀您参加天津工博会(附观展指南)
发布来源:深视智能
发布时间:2025/02/25
第21届天津工博会(CIEX)将于3月6日至9日在国家会展中心(天津)盛大启幕。深视智能将携高速相机、三维激光轮廓测量仪、激光位移传感器等产品及经典案例精彩亮相N17馆D12展位,欢迎您莅临参观,一同感受国产高速相机和高端传感器的魅力。
报名方式:点击上方图片并填写信息即可免费预约报名天津工博会。
同时,深视智能产品经理将于3月6日13:25在N23馆论坛区为大家带来《3D机器视觉赋能工业应用新篇章,驱动智能制造新时代》的精彩主题演讲,欢迎大家预约观看!
观展指引
1、扫描下方二维码即可领取免费门票:

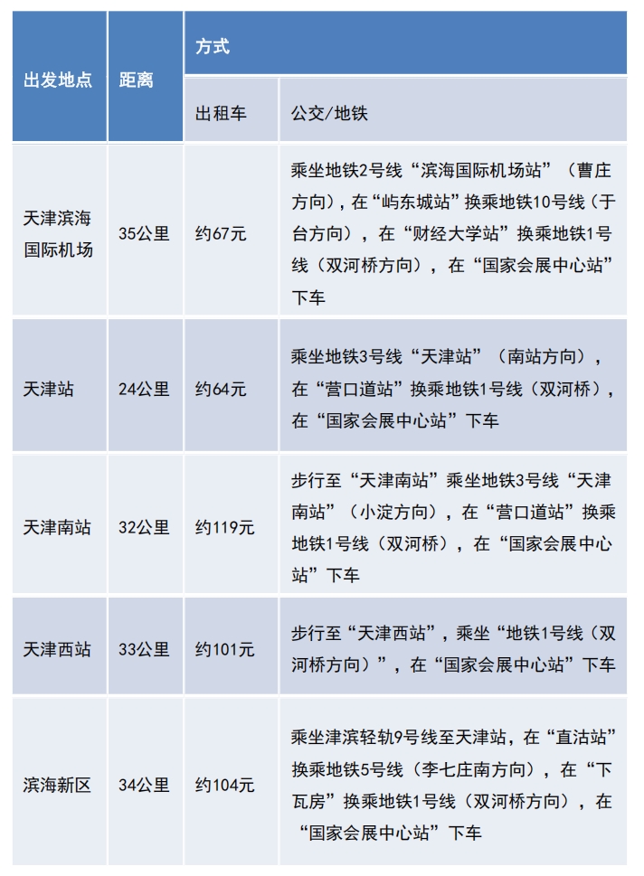
2、通过以下交通方式可至【国家会展中心】站,步行到N区南广场,从北登录大厅进,走到【N17】馆:

图 | 展馆交通路线指引

图 | 展馆交通路线指引
3、请由观众主通道进入4.1馆即可找到C01:

2025年3月6-9日,深视智能在国家会展中心(天津)N17馆D12展位翘首以盼,期待与您共赴这场光电盛宴。如有任何疑问或需要进一步的信息,请随时与我们联系。












